English version of the materials are work in progress!

Expect bugs, typos, and other issues. The English version is expected to be completed during spring 2026.

Defining Database Structure (DDL)

Defining database structure (Data Definition Language, DDL; sometimes also called Schema Manipulation Language, SML) happens in SQL with e.g. commands CREATE, ALTER and DROP.

Data Types

SQL standard defines different data type alternatives for columns. SQL language is strongly typed, which means that a data type must be defined for each table column when the table is created. Common data types, according to the standard, are listed in the table below.

Data Type Description Usage Example Example Column Example Value
CHAR, CHARACTER fixed-length string CHAR(10) SSN '111111-XXX'
VARCHAR, CHARACTER VARYING variable-length string VARCHAR(20) first_name 'Seppo' or 'Viljami'
INTEGER, INT integer INT birth_year 1990
NUMERIC (decimal) number (integer part and decimal part possibly limited) NUMERIC(7,2) monthly_salary 2600.12
BOOLEAN truth value BOOLEAN order_confirmed TRUE
DATE date DATE order_date '2025-01-12'
TIMESTAMP timestamp TIMESTAMP payment_time '12:00:00'
ARRAY list INTEGER[7] lotto_numbers [1, 2, 3, 4, 5, 6, 7]
TEXT text-format column TEXT review 'Kissa istuu puussa.'

In addition to mentioned data types, different products also have other data types, such as data types for storing large binary data like text, images, audio, and video, and data types for spatial data.

Managing Tables

Tables are managed with commands CREATE, ALTER, and DROP. Before familiarizing with the syntax of commands, let's recall terms related to relations discussed in Chapter 3.1, but this time from SQL's perspective:

  • A table has a header. The header contains names of columns in their creation order.
  • A table has a degree. The degree tells the number of columns.
  • A table has a cardinality. The table's cardinality is the number of rows in the table.
  • A column has a cardinality. The column's cardinality is the number of different values it contains.
astun asnimi kaup tyyppi mpiiri
a123 Virtanen Mikkeli y i
a125 Kojo & Lipas Kouvola y i
a134 Liekki Tampere y l
# monitaulut

Creating Tables

A table is created with command CREATE TABLE, and its general syntax is the following.

CREATE TABLE table (
	column data_type[, 
	column data_type]*
);

For example, the tuote (product) table of the example database could be created with the following SQL statement.

Huomautus

If creation of table succeeds, SQLite does not give any result table.

In material examples you can verify table creation e.g. with .tables command (shows all tables) or .schema table (shows schema of table table).

For example:

CREATE TABLE tuote (
    tuotetun CHAR(4),
    tuotenimi VARCHAR(15),
    malli VARCHAR(10),
    ahinta INT,
    vari VARCHAR(10)
);

.schema tuote

Note that commands are run immediately one after another. In material examples database is initialized after every run.

# ex-sql-create1

Harjoittele

Try modifying the SQL statement so that it also creates a table named osasto (department). The table has columns osastotunnus (department ID), osoite (address), pinta-ala (area) (with precision of two decimals) and onko_toiminnassa (is active), which is of BOOLEAN data type. Add rows to the table. You can preview added tables and rows with commands

SELECT * FROM tuote;
SELECT * FROM osasto;

Primary Key

Primary key (PK) is a column or set of columns that identifies table rows. In other words, thanks to the primary key, every row of the table is different. A primary key can be defined for a table either with table creation command or later by modifying the table. Adding a primary key with table creation command changes syntax in the following way:

CREATE TABLE table (
    column data_type [PRIMARY KEY]?[, 
    column data_type]*
);

For example

CREATE TABLE tuote (
    tuotetun CHAR(5) PRIMARY KEY,
    tuotenimi VARCHAR(20)
);

As with a relation, a table can also have only one primary key. If the primary key consists of more than one column, it must be created after column definitions:

CREATE TABLE table (
    column data_type[, 
    column data_type]*[,
    PRIMARY KEY (column[, column]*)]?
);

For example

CREATE TABLE tilaus (
    tuotetun CHAR(5),
    astun CHAR(5),
    maara INT,
    PRIMARY KEY (tuotetun, astun)
);

Foreign Key

Foreign key (FK) is alongside primary key the most important integrity constraint of a relational database. Foreign key is a column or set of columns that identifies a row in another table. Usually a foreign key refers to another table's primary key or part of it. The table to whose primary key the foreign key refers is called parent table of the relationship between tables, and the referring table child table. Foreign key limits the value set of the referring table's column to the values of the parent table's referenced column. Defining a foreign key is not mandatory so that a join can be formed between tables with an SQL statement.

Figure: Foreign and primary keys in three tables.
Figure: Foreign and primary keys in three tables.

Referenced and referring column must be of the same data type. In SQL language, foreign keys are defined either in connection with table creation with CREATE TABLE command or by modifying an already existing table. General syntax is the following.

CREATE TABLE table (
    column data_type[, 
    column data_type]*[,
    PRIMARY KEY (column[, column]*)]?[,
    FOREIGN KEY (column[, column]*) REFERENCES parent_table (column[, column]*)
      [ON UPDATE [RESTRICT|SET NULL|CASCADE|SET DEFAULT]]?
      [ON DELETE [RESTRICT|SET NULL|CASCADE|SET DEFAULT]]?
    ]*
);

Here the table to be created with CREATE TABLE command will be the child table of the relationship. FOREIGN KEY additional clause is followed inside parentheses by a comma-separated list listing the referring columns of the child table, for example:

CREATE TABLE tilausrivi (
    asiakastunnus CHAR(10),
    tuotetunnus CHAR(10),
    maara INT,
    PRIMARY KEY (asiakastunnus, tuotetunnus),
    FOREIGN KEY (asiakastunnus) REFERENCES asiakas (asiakastunnus)
      ON UPDATE RESTRICT
      ON DELETE SET NULL,
    FOREIGN KEY (tuotetunnus) REFERENCES tuote (tuotetunnus)
      ON UPDATE RESTRICT
      ON DELETE SET DEFAULT
);

The additional clauses above tell the database management system how to act when changes happen in values of the parent table's referenced column or rows are deleted (so-called maintaining referential integrity):

  • RESTRICT prevents column changes or row deletion in parent table.
  • SET NULL sets column value to null in child table.
  • CASCADE cascades changes happened in parent table to child table column.
  • SET DEFAULT sets child table column value to default value.

Harjoittele

Create tables according to the figure above (kurssi, opettaja, kurssitoteutus) with integrity constraints. Preliminary template for SQL statements is given below. Add rows to the tables.

# ex-sql-ddlpkfk

Other Integrity Constraints

Integrity constraints can be set for columns in addition to primary and foreign key. Most common integrity constraints defined by SQL standard are the following:

  • DEFAULT clause sets a default value for the column.
  • NOT NULL clause forbids null values from the column.
  • UNIQUE clause guarantees that all values of the column are unique.
  • CHECK clause can be used to check that column values follow given conditional expression.

For example:

CREATE TABLE asiakas (
	asiakastunnus CHAR(10) PRIMARY KEY,
	etunimi VARCHAR(20) NOT NULL,
	sukunimi VARCHAR(30) NOT NULL,
	email VARCHAR(50) UNIQUE,
	asiakkuus VARCHAR(10) DEFAULT 'perus',
	puhelin VARCHAR(20) CHECK (puhelin LIKE '+358%'),
	bonushyvitys DECIMAL(5,2) CHECK (bonushyvitys > 0)
);
# moniddl2

Modifying Tables

Table structure is modified with DDL command ALTER TABLE. With the command one can for example:

  • Change column data type.
  • Change column name.
  • Delete or create a new column.
  • Delete or create integrity constraints.

Let's create below as example (PostgreSQL) first part of table columns with data types and add only after that integrity constraints and a third column:

CREATE TABLE tilausrivi (
	asiakastunnus CHAR(10),
	tuotetunnus CHAR(10)
);

ALTER TABLE tilausrivi
ADD PRIMARY KEY (asiakastunnus, tuotetunnus);

ALTER TABLE tilausrivi
ADD FOREIGN KEY (asiakastunnus) REFERENCES asiakas (asiakastunnus);

ALTER TABLE tilausrivi
ADD COLUMN maara INTEGER;

There are even large product-specific differences in implementations of ALTER command. ADD, DROP and SET keywords can be considered as a general feature.

Deleting Tables

A table and all data contained in it are deleted with command DROP, which is followed by table name. If table is referred to with foreign keys, they can prevent delete operation.

DROP TABLE tilausrivi;

Managing Other Database Objects

Other database objects like views, triggers, and procedures can also be managed with commands CREATE, ALTER, and DROP. Let's examine next simple examples of creating different database objects.

Views (view) are auxiliary tables created from SELECT statement results. However, they do not contain data, but are as their name suggests a real-time view to data. A view can be understood as a stored SELECT statement, with which one achieves e.g. simpler queries in application program (i.e. query is made to view, not tables), storing most common ad hoc queries and more fine-grained rights management.

# ex-sql-view1

With the statement above, a view containing a view to data according to its SELECT statement is created. View content can be further examined with SELECT statement, e.g. SELECT * FROM itäiset_asiakkaat;. The SELECT statement with which view is created can be how complex ever.

Triggers (trigger) are program code or SQL executed automatically when some condition is fulfilled. SQL standard defines that trigger activation is caused by SELECT, INSERT, UPDATE or DELETE command targeting either table or view. Below is an example of a trigger (Oracle), which allows delete operations targeting tyontekija (employee) table, but logs old values and delete operation execution time and performer.

CREATE TRIGGER tyontekija_bd
BEFORE DELETE ON tyontekija FOR EACH ROW
DECLARE
    kayttaja VARCHAR2(12);
BEGIN
    SELECT user 
    INTO kayttaja
    FROM dual;
    
    INSERT INTO tyontekija_loki (nimi, palkka, ostun, poistopvm, poistaja)
    VALUES (:old.nimi, :old.palkka, :old.ostun, SYSDATE, kayttaja);
END;
/

Procedures and functions are program code stored in database, executed when called. Their usage targets can be almost anything, depending on target area and its needs. SQL standard defines function as a routine which can return one value. Procedure on the other hand is a routine which can produce multiple output parameters. With procedures and functions one can usually create more complex functionality than with triggers, as their functionality is not limited to SQL. Different products have different ways and languages to manage procedures and functions, for example:

  • Oracle Database: PL/SQL or Java.
  • SQL Server: T/SQL or .NET languages.
  • PostgreSQL: PL/pgSQL, pl/python, pl/perl etc.
  • libSQL (modern variant of SQLite): WebAssembly

Triggers, procedures, or functions are not discussed in this material in more detail.

Indexes

Indexes are data structures which can make search operations faster. SQL standard does not define a framework for indexes, so different products have very different indexing implementations. Let's examine next indexing ways established in relational database management systems on a general level.

Huomautus

This section goes slightly to the level of physical database modeling. Knowing this section is not essential for database usage. It is still good to recognize why indexing is done in databases and why it is profitable.

Structure

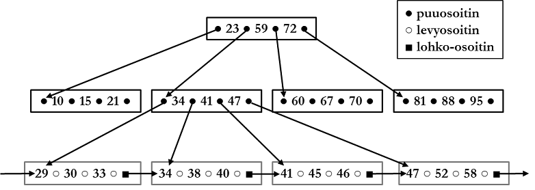
Established index type in relational databases is so-called B+-tree (B+-tree). According to it, index structure is tree-like and n pointers (pointer) and n-1 key values are placed in every non-leaf node. Key value tells where table row defined in search statement conditions is looked for: if searched value is smaller than key value, pointer found on left side of key value is followed. If on the other hand searched value is equal or greater than key value, pointer found on right side of key value is followed ending finally to tree leaf node, where there is reference to disk.

Figure: Structure of B+-tree index. Indexed column could be for example person's age.
Figure: Structure of B+-tree index. Indexed column could be for example person's age.

Index tree leaf nodes have key values, disk addresses, and block pointers. Disk addresses refer to that physical place on disk where indexed table row is stored. Block pointer refers to next leaf node of index. Key values are column values from indexed column.

Assume search statement SELECT * FROM henkilö WHERE ikä = 38; and assume index is according to figure above. Database management system follows index starting from root node. Pointer found on right side of key value 23 is followed from root node, because 38 > 23. Pointer found on right side of key value 34 is followed from next level node, because 38 > 34. Disk pointer is followed from leaf node to disk address where said row is stored and row is read to memory.

Operation

B+-tree is usually tried to be kept in memory except for leaf nodes. Imagine table tuote (product), having columns tuotetunnus (product ID), tuotenimi (product name), and hinta (price). Table primary key is tuotetunnus column and table has 10 000 rows. Assume simple SQL search statement:

SELECT tuotetunnus, hinta
FROM tuote
WHERE tuotetunnus = 5200;

Without index database management system has to read through in worst case all 10 000 rows of table and compare tuotetunnus column value to desired value 5200. If we assume simplified that reading one block from disk takes 10 ms, and one row fits in one block, operation reading whole table takes 10 000 rows * 10 ms = 100 seconds.

If again tuotetunnus column is indexed, but index is not in memory, database management system has to do n+1 disk reads: row read from disk and n reads to index. Note that here n is height of index tree, which can be significantly smaller than number of rows in table. Gain in speed comes from the fact that even in worst case row reads can be minimized.

Indexes are defined through SQL interface with DDL statements. Below are presented simple examples of defining indexes.

CREATE INDEX asiakas_idx
ON asiakas (etunimi, sukunimi);

DROP INDEX asiakas_idx;

Tietokannan rakenteen määritys (DDL)

Tietokannan rakenteen määrittäminen (Data Definition Language, DDL; kutsutaan joskus myös nimellä Schema Manipulation Language, SML) tapahtuu SQL:ssä mm. komennoilla CREATE, ALTER ja DROP.

Tietotyypit

SQL-standardi määrittää sarakkeille erilaisia tietotyyppivaihtoehtoja. SQL-kieli on vahvasti tyypittävä, mikä tarkoittaa, että jokaiselle taulun sarakkeelle on määritettävä tietotyyppi, kun taulu luodaan. Yleisiä, standardin mukaisia tietotyyppejä on lueteltu alla olevassa taulukossa.

Tietotyyppi Selite Käyttöesimerkki Esimerkkisarake Esimerkkiarvo
CHAR, CHARACTER määrätyn mittainen merkkijono CHAR(10) henkilötunnus '111111-XXX'
VARCHAR, CHARACTER VARYING vaihtelevan mittainen merkkijono VARCHAR(20) etunimi 'Seppo' tai 'Viljami'
INTEGER, INT kokonaisluku INT syntymävuosi 1990
NUMERIC (desimaali)luku (kokonaisosa ja desimaaliosa mahdollisesti rajoitettu) NUMERIC(7,2) kuukausipalkka 2600.12
BOOLEAN totuusarvo BOOLEAN tilaus_vahvistettu TRUE
DATE päivämäärä DATE tilauspvm '2025-01-12'
TIMESTAMP aikaleima TIMESTAMP maksuaika '12:00:00'
ARRAY lista INTEGER[7] lottonumerot [1, 2, 3, 4, 5, 6, 7]
TEXT tekstimuotoinen sarake TEXT arvostelu 'Kissa istuu puussa.'

Mainittujen tietotyyppien lisäksi eri tuotteissa on myös muita tietotyyppejä, kuten tietotyypit suuren binääridatan, kuten tekstin, kuvien, audion ja videon, tallentamiseen sekä tietotyypit paikkatiedolle.

Taulujen hallinta

Tauluja hallitaan komennoilla CREATE, ALTER ja DROP. Ennen komentojen syntaksiin tutustumista muistellaan luvussa 3.1 käsiteltyjä, relaatioihin liittyviä termejä, mutta tällä kertaa SQL:n näkökulmasta:

  • Taululla on otsake (header). Otsake sisältää sarakkeiden nimet niiden luontijärjestyksessä.
  • Taululla on asteluku (degree). Asteluku kertoo sarakkeiden määrän.
  • Taululla on kardinaalisuus. Taulun kardinaalisuus on taulun rivien lukumäärä.
  • Sarakkeella on kardinaalisuus. Sarakkeen kardinaalisuus on sen sisältämien erilaisten arvojen lukumäärä.
astun asnimi kaup tyyppi mpiiri
a123 Virtanen Mikkeli y i
a125 Kojo & Lipas Kouvola y i
a134 Liekki Tampere y l
# monitaulut

Taulujen luominen

Taulu luodaan komennolla CREATE TABLE, ja sen yleinen syntaksi on seuraava.

CREATE TABLE taulu (
	sarake tietotyyppi[, 
	sarake tietotyyppi]*
);

Esimerkiksi esimerkkitietokannan tuote-taulu voitaisiin luoda seuraavalla SQL-lauseella.

Huomautus

Jos taulun luominen onnistuu, SQLite ei anna mitään tulostaulua.

Materiaalin esimerkeissä voit tarkistaa taulun luomista esimerkiksi .tables-komennolla (näyttää kaikki taulut) tai .schema taulu (näyttää taulun taulu skeeman).

Esimerkiksi:

CREATE TABLE tuote (
    tuotetun CHAR(4),
    tuotenimi VARCHAR(15),
    malli VARCHAR(10),
    ahinta INT,
    vari VARCHAR(10)
);

.schema tuote

Huomaa, että komennot ajetaan heti peräkkäin. Materiaalin esimerkeissä tietokanta alustetaan jokaisen ajon jälkeen.

# ex-sql-create1

Harjoittele

Kokeile muokata SQL-lausetta niin, että se luo myös taulun nimeltä osasto. Taulussa on sarakkeet osastotunnus, osoite, pinta-ala (kahden desimaalin tarkkuudella) ja onko_toiminnassa, joka on BOOLEAN-tietotyyppiä. Lisää tauluun rivejä. Voit esikatsella lisätyt taulut ja rivit komennoilla

SELECT * FROM tuote;
SELECT * FROM osasto;

Perusavain

Perusavain (primary key, PK) on sarake tai sarakejoukko, joka yksilöi taulun rivit. Toisin sanoen perusavaimen ansiosta jokainen taulun rivi on erilainen. Taululle voidaan määrittää perusavain joko taulun luontikomennolla tai myöhemmin muokkaamalla taulua. Taulun luontikomennolla perusavaimen lisääminen muuttaa syntaksia seuraavalla tavalla:

CREATE TABLE taulu (
    sarake tietotyyppi [PRIMARY KEY]?[, 
    sarake tietotyyppi]*
);

Esimerkiksi

CREATE TABLE tuote (
    tuotetun CHAR(5) PRIMARY KEY,
    tuotenimi VARCHAR(20)
);

Kuten relaatiolla, myös taululla voi olla vain yksi perusavain. Jos perusavain koostuu useammasta kuin yhdestä sarakkeesta, se täytyy luoda sarakkeiden määrityksen jälkeen:

CREATE TABLE taulu (
    sarake tietotyyppi[, 
    sarake tietotyyppi]*[,
    PRIMARY KEY (sarake[, sarake]*)]?
);

Esimerkiksi

CREATE TABLE tilaus (
    tuotetun CHAR(5),
    astun CHAR(5),
    maara INT,
    PRIMARY KEY (tuotetun, astun)
);

Viiteavain

Viiteavain (foreign key, FK) on perusavaimen ohella tärkein relaatiotietokannan eheysrajoite. Viiteavain on sarake tai sarakejoukko, joka yksilöi rivin toisessa taulussa. Tavallisesti viiteavain viittaa toisen taulun perusavaimeen tai sen osaan. Sitä taulua, jonka perusavaimeen viiteavain viittaa, sanotaan taulujen välisen suhteen isäntätauluksi ja viittaavaa taulua renkitauluksi. Viiteavain rajoittaa viittaavan taulun sarakkeen arvojoukon isäntätaulun viitatun sarakkeen arvoihin. Viiteavaimen määritys ei ole pakollinen, jotta taulujen välille voidaan muodostaa liitos SQL-lauseella.

Kuvio: Viite- ja perusavaimet kolmessa taulussa.
Kuvio: Viite- ja perusavaimet kolmessa taulussa.

Viitatun ja viittaavan sarakkeen tulee olla samaa tietotyyppiä. SQL-kielessä viiteavaimet määritetään joko taulun luonnin yhteydessä CREATE TABLE-käskyllä tai muokkaamalla jo olemassa olevaa taulua. Yleinen syntaksi on seuraava.

CREATE TABLE taulu (
    sarake tietotyyppi[, 
    sarake tietotyyppi]*[,
    PRIMARY KEY (sarake[, sarake]*)]?[,
    FOREIGN KEY (sarake[, sarake]*) REFERENCES isäntätaulu (sarake[, sarake]*)
      [ON UPDATE [RESTRICT|SET NULL|CASCADE|SET DEFAULT]]?
      [ON DELETE [RESTRICT|SET NULL|CASCADE|SET DEFAULT]]?
    ]*
);

Tässä CREATE TABLE-käskyllä luotava taulu tulee olemaan suhteen renkitaulu. FOREIGN KEY-lisämäärettä seuraa sulkujen sisällä pilkkulista, jossa luetellaan renkitaulun viittaavat sarakkeet, esimerkiksi:

CREATE TABLE tilausrivi (
    asiakastunnus CHAR(10),
    tuotetunnus CHAR(10),
    maara INT,
    PRIMARY KEY (asiakastunnus, tuotetunnus),
    FOREIGN KEY (asiakastunnus) REFERENCES asiakas (asiakastunnus)
      ON UPDATE RESTRICT
      ON DELETE SET NULL,
    FOREIGN KEY (tuotetunnus) REFERENCES tuote (tuotetunnus)
      ON UPDATE RESTRICT
      ON DELETE SET DEFAULT
);

Yllä olevat lisämääreet kertovat tietokannanhallintajärjestelmälle, miten toimitaan kun isäntätaulun viitatun sarakkeen arvoissa tapahtuu muutoksia tai rivejä poistetaan (ns. viite-eheyden säilyttäminen):

  • RESTRICT estää sarakkeen muutokset tai rivin poiston isäntätaulussa.
  • SET NULL asettaa sarakkeen arvon tyhjäarvoksi renkitaulussa.
  • CASCADE vyöryttää isäntätaulussa tapahtuneet muutokset renkitaulun sarakkeeseen.
  • SET DEFAULT asettaa renkitaulun sarakkeen arvoksi oletusarvon.

Harjoittele

Luo yllä olevan kuvion mukaiset taulut (kurssi, opettaja, kurssitoteutus) eheysrajoiteineen. Alustava pohja SQL-lauseille on annettu alla. Lisää tauluihin rivejä.

# ex-sql-ddlpkfk

Muut eheysrajoitteet

Sarakkeille voidaan asettaa eheysrajoitteita perus- ja viiteavaimen lisäksi. Yleisimmät, SQL-standardin määrittämät eheysrajoitteet ovat seuraavat:

  • DEFAULT-määreellä asetetaan sarakkeelle oletusarvo.
  • NOT NULL-määre kieltää tyhjäarvot sarakkeesta.
  • UNIQUE-määre takaa, että sarakkeen kaikki arvot ovat yksilöllisiä.
  • CHECK-määreellä voidaan tarkistaa, että sarakkeen arvot noudattavat annettua ehtolauseketta.

Esimerkiksi:

CREATE TABLE asiakas (
	asiakastunnus CHAR(10) PRIMARY KEY,
	etunimi VARCHAR(20) NOT NULL,
	sukunimi VARCHAR(30) NOT NULL,
	email VARCHAR(50) UNIQUE,
	asiakkuus VARCHAR(10) DEFAULT 'perus',
	puhelin VARCHAR(20) CHECK (puhelin LIKE '+358%'),
	bonushyvitys DECIMAL(5,2) CHECK (bonushyvitys > 0)
);
# moniddl2

Taulujen muokkaaminen

Taulujen rakennetta muokataan DDL-komennolla ALTER TABLE. Komennolla voidaan esimerkiksi:

  • Muuttaa sarakkeen tietotyyppiä.
  • Muuttaa sarakkeen nimeä.
  • Poistaa tai luoda uusi sarake.
  • Poistaa tai luoda eheysrajoitteita.

Luodaan alla esimerkiksi (PostgreSQL) ensin osa taulun sarakkeista tietotyyppeineen ja lisätään vasta sen jälkeen eheysrajoitteet ja kolmas sarake:

CREATE TABLE tilausrivi (
	asiakastunnus CHAR(10),
	tuotetunnus CHAR(10)
);

ALTER TABLE tilausrivi
ADD PRIMARY KEY (asiakastunnus, tuotetunnus);

ALTER TABLE tilausrivi
ADD FOREIGN KEY (asiakastunnus) REFERENCES asiakas (asiakastunnus);

ALTER TABLE tilausrivi
ADD COLUMN maara INTEGER;

ALTER-käskyn toteutuksissa on suuriakin tuotekohtaisia eroja. Yleisenä piirteenä voidaan pitää ADD,DROP ja SET -avainsanoja.

Taulujen poistaminen

Taulu ja kaikki sen sisältämä data poistetaan komennolla DROP, jota seuraa taulun nimi. Jos tauluun viitataan viiteavaimilla, ne voivat estää poisto-operaation.

DROP TABLE tilausrivi;

Muiden tietokantaobjektien hallinta

Muita tietokantaobjekteja kuten näkymiä, triggereitä ja proseduureja voidaan myös hallita komennoilla CREATE, ALTER ja DROP. Tarkastellaan seuraavaksi yksinkertaisia esimerkkejä eri tietokantaobjektien luomisesta.

Näkymät (view) ovat SELECT-lauseen tuloksista luotuja aputauluja. Ne eivät kuitenkaan sisällä dataa, vaan ovat nimensä mukaisesti reaaliaikainen näkymä dataan. Näkymän voi käsittää tallennetuksi SELECT-lauseeksi, jolla saavutetaan mm. yksinkertaisemmat kyselyt sovellusohjelmassa (ts. tehdään hakulause näkymään, ei tauluihin), yleisimpien ad hoc -kyselyiden tallentaminen ja hienojakoisempi oikeuksienhallinta.

# ex-sql-view1

Yllä olevan lauseen avulla luodaan näkymä, joka sisältää SELECT-lauseensa mukaisen näkymän dataan. Näkymän sisältöä voidaan tarkastella edelleen SELECT-lauseella, esim. SELECT * FROM itäiset_asiakkaat;. SELECT-lause, jolla näkymä luodaan, voi olla miten monimutkainen tahansa.

Triggerit (trigger) ovat ohjelmakoodia tai SQL:ää, joka suoritetaan automaattisesti jonkin ehdon täyttyessä. SQL-standardi määrittää, että triggerin käynnistymisen saa aikaan joko tauluun tai näkymään kohdistuva SELECT-, INSERT-, UPDATE- tai DELETE-käsky. Alla on esimerkki triggeristä (Oracle), joka sallii tyontekija-tauluun kohdistuvat poisto-operaatiot, mutta tallentaa lokiin vanhat arvot sekä poisto-operaation suoritusajan ja suorittajan.

CREATE TRIGGER tyontekija_bd
BEFORE DELETE ON tyontekija FOR EACH ROW
DECLARE
    kayttaja VARCHAR2(12);
BEGIN
    SELECT user 
    INTO kayttaja
    FROM dual;
    
    INSERT INTO tyontekija_loki (nimi, palkka, ostun, poistopvm, poistaja)
    VALUES (:old.nimi, :old.palkka, :old.ostun, SYSDATE, kayttaja);
END;
/

Proseduurit ja funktiot ovat tietokantaan tallennettua ohjelmakoodia, joka suoritetaan kutsuttaessa. Niiden käyttökohteet voivat olla melkein mitä tahansa, kohdealueesta ja sen tarpeista riippuen. SQL-standardi määrittää funktion rutiiniksi, joka voi palauttaa yhden arvon. Proseduuri puolestaan on rutiini, joka voi tuottaa useita tulosteparametreja. Proseduureilla ja funktioilla saadaan tavallisesti luotua monimutkaisempaa toiminnallisuutta kuin triggereillä, sillä niiden toiminnallisuus ei rajoitu SQL:ään. Eri tuotteilla on erilaisia tapoja ja kieliä hallita proseduureja ja funktioita, esimerkiksi:

  • Oracle Database: PL/SQL tai Java.
  • SQL Server: T/SQL tai .NET-kielet.
  • PostgreSQL: PL/pgSQL, pl/python, pl/perl jne.
  • libSQL (moderni SQLite:n muunnelma): WebAssembly

Triggereitä, proseduureja tai funktioita ei käsitellä materiaalissa tämän tarkemmin.

Indeksit

Indeksit eli hakemistot ovat tietorakenteita, jotka voivat tehdä hakuoperaatioista nopeampia. SQL-standardi ei määritä viitekehystä indekseille, joten eri tuotteissa on hyvinkin erilaisia indeksointitoteutuksia. Tarkastellaan seuraavaksi yleisellä tasolla relaatiotietokannanhallintajärjestelmiin vakiintuneita indeksointitapoja.

Huomautus

Tämä osio menee hieman tietokannan fyysisen mallintamisen tasolle. Tämän osion tunteminen ei ole olennaista tietokannan käytön kannalta. On silti hyvä tiedostaa, miksi indeksointia tehdään tietokannoissa ja miksi se on kannattavaa.

Rakenne

Vakiintunut indeksityyppi relaatiotietokannoissa on ns. B+-puu (B+-tree). Sen mukaisesti indeksin rakenne on puuta muistuttava ja jokaiseen ei-lehtisolmuun sijoitetaan n puuosoitinta (pointer) ja n-1 avainarvoa. Avainarvo kertoo, mistä hakulauseen ehdoissa määritettyä tauluriviä etsitään: jos etsittävä arvo on avainarvoa pienempi, seurataan avainarvon vasemmalta puolelta löytyvää puuosoitinta. Jos taas etsittävä arvo on yhtä suuri tai suurempi kuin avainarvo, seurataan avainarvon oikealta puolelta löytyvää puuosoitinta päätyen lopulta puun lehtisolmuun, jossa on viittaus levylle.

Kuvio: B+-puuindeksin rakenne. Indeksoitu sarake voisi olla esimerkiksi henkilön ikä.
Kuvio: B+-puuindeksin rakenne. Indeksoitu sarake voisi olla esimerkiksi henkilön ikä.

Indeksipuun lehtisolmuissa on avainarvoja, levyosoitteita sekä lohko-osoittimia. Levyosoitteet viittaavat siihen fyysiseen kohtaan levyllä, johon indeksoidun taulun rivi on tallennettu. Lohko-osoitin viittaa indeksin seuraavaan lehtisolmuun. Avainarvot ovat sarakkeiden arvoja indeksoidusta sarakkeesta.

Oletetaan hakulause SELECT * FROM henkilö WHERE ikä = 38; ja oletetaan indeksin olevan yllä olevan kuvion mukainen. Tietokannanhallintajärjestelmä seuraa indeksiä aloittaen juurisolmusta. Juurisolmusta seurataan avainarvon 23 oikealta puolelta löytyvää puuosoitinta, koska 38 > 23. Seuraavan tason solmusta seurataan avainarvon 34 oikealta puolelta löytyvää puuosoitinta, koska 38 > 34. Lehtisolmusta seurataan levyosoitinta levyosoitteeseen, jonne kyseinen rivi on tallennettu ja luetaan rivi muistiin.

Toiminta

B+-puu pyritään tavallisesti pitämään muistissa lehtisolmuja lukuun ottamatta. Kuvitellaan taulu tuote, jossa on sarakkeet tuotetunnus, tuotenimi, ja hinta. Taulun perusavain on tuotetunnus-sarake ja taulussa on 10 000 riviä. Oletetaan yksinkertainen SQL-hakulause:

SELECT tuotetunnus, hinta
FROM tuote
WHERE tuotetunnus = 5200;

Ilman indeksiä tietokannanhallintajärjestelmä joutuu lukemaan läpi pahimmassa tapauksessa taulun kaikki 10 000 riviä ja vertaamaan tuotetunnus-sarakkeen arvoa haluttuun arvoon 5200. Jos oletetaan yksinkertaistettuna, että yhden lohkon lukeminen levyltä kestää 10 ms, ja yksi rivi mahtuu yhteen lohkoon, koko taulun lukeva operaatio kestää 10 000 riviä * 10 ms = 100 sekuntia.

Jos taas tuotetunnus-sarake on indeksoitu, mutta indeksi ei ole muistissa, joutuu tietokannanhallintajärjestelmä tekemään n+1 levylukua: rivin luvun levyltä sekä n lukua indeksiin. Huomaa, että tässä n on indeksipuun korkeus, joka voi olla merkittävästi pienempi kuin taulussa olevien rivien lukumäärä. Voitto nopeudessa tuleekin siitä, että pahimmassakin tilanteessa rivien lukuja saadaan minimoitua.

Indeksit määritetään SQL-rajapinnan kautta DDL-lauseilla. Alla on esitetty yksinkertaisia esimerkkejä indeksien määrittämisestä.

CREATE INDEX asiakas_idx
ON asiakas (etunimi, sukunimi);

DROP INDEX asiakas_idx;

These are the current permissions for this document; please modify if needed. You can always modify these permissions from the manage page.